Instance Verification Kit (IVK)
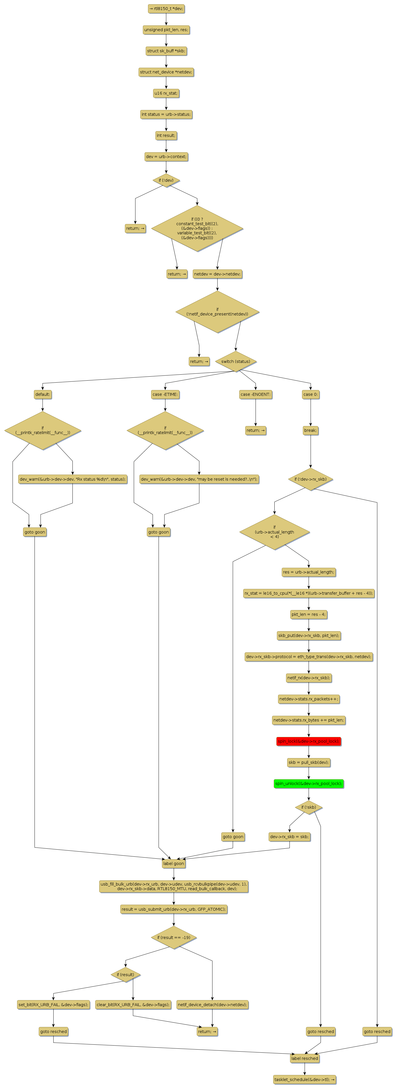
spin lock @ [9847+30+/linux-3.19-rc1/drivers/net/usb/rtl8150.c]
Instance Signature: rx_pool_lock
|
The Matching Pair Graph:
|
|
Function Name
|
Control Flow Graph (CFG)
|
Events Flow Graph (EFG)
|
Source Correspondence
|
|
read_bulk_callback
|
|
|
[8735+18+/linux-3.19-rc1/drivers/net/usb/rtl8150.c]
|